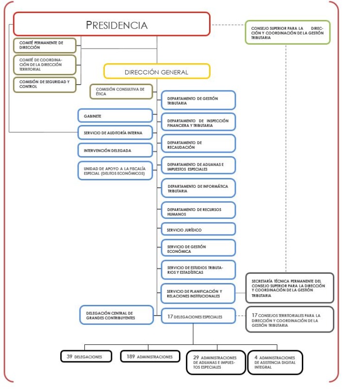
Organigrama AEAT

Más
18 Feb 2024 13:40 #157183 por EntreImpuestos
Organigrama AEAT Publicado por EntreImpuestos
Buenos días

Me estreno en el foro para preguntar si, tras las modificaciones de este año, alguien tiene un esquema de como queda el Organigrama de la agencia a 2024. En específico si han cambiado los órganos rectores y directivos con respecto al último organigrama subido en la página web de la agencia. 
 
 

Por favor, Conectar o Crear cuenta para unirse a la conversación.

Moderadores: webmaster
Tiempo de carga de la página: 0.119 segundos